That night I blew up my account to zero, almost without a 'process'. The price didn't give you time to react, and liquidity didn't provide a retreat window: one second I was adding margin, and the next second my position was directly wiped out. You thought you lost to the direction, but in fact, you lost to the time structure of leverage— the market only needs one 'needle' to fold all your compound efforts into zero.

Later, I reviewed it very coolly: the problem was never that I didn't understand the narrative, but that I had put myself into a system that required me to be 'correct at all times'. You can win ten times in a row, but as long as you make one mistake at the moment of thinnest liquidity, you will return all previous profits or even end up with a debt. So I started to think from a different angle: is there an asset form that allows me not to be chased by the liquidation line, yet still lets my funds continue to work?

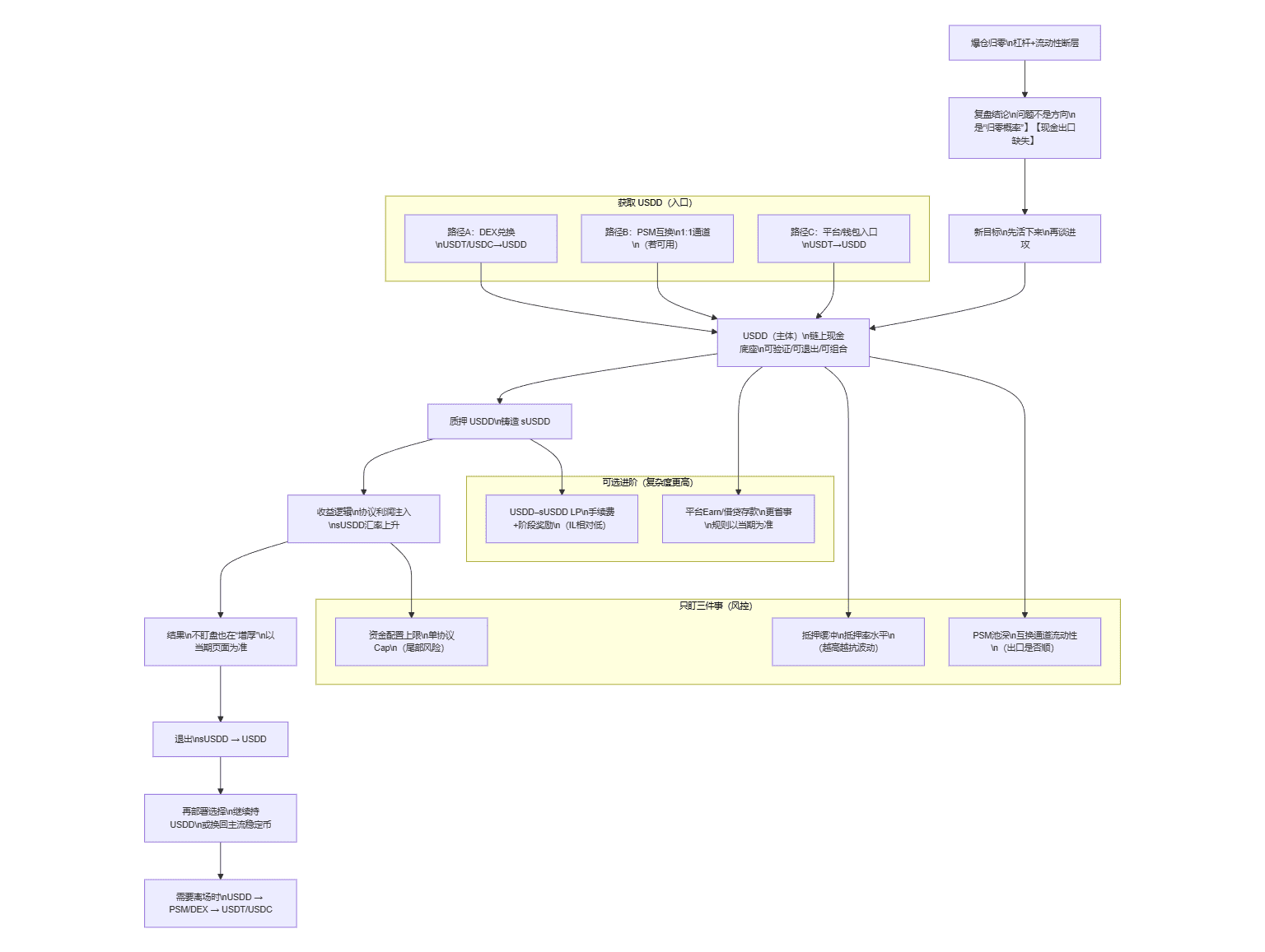
I have landed the answer on USDD—not because it can turn my situation around overnight, but because it is more like an 'on-chain cash engineering': stable logic is explainable, the anchoring path is executable, and the source of yield is traceable. In 2025, with frequent shifts in macro buttons (repeated expectations of interest rate cuts/rises) and institutional funding channels becoming more disciplined (you never know when liquidity will suddenly be pulled), I increasingly believe: the real advantage is not higher odds, but stronger survival rates.

What exactly does USDD solve: shifting from 'betting on direction' to 'betting on availability'

The core of USDD 2.0 is not to make stablecoins sound better, but to break it down into three hard matters:

First thing: Why can it be stable?
USDD 2.0 follows the path of over-collateralization: using collateral buffering to combat volatility, rather than relying on emotions and slogans to hold on. More importantly, the information on collateral and funds is emphasized to be publicly verifiable—you don't need to 'listen to others say it's safe'; you can verify the asset and reserve status yourself.

Second thing: How to return to the anchor point when deviating?
USDD introduces the concept of a PSM anchoring module: using a nearly 1:1 swap and arbitrage path, making the repair when prices deviate more like a 'mechanical action'. You can think of it as: when the market fluctuates, the system at least gives you a clearer route to 'return to around 1 USD' (the specific effect depends on current on-chain liquidity and page data).

Third thing: Where does the yield of stablecoins come from?
USDD 2.0 has structured 'stable yield' as a more organized choice: the most typical path is USDD → sUSDD. You stake USDD to mint sUSDD, and the value accumulation of sUSDD comes from protocol yields and mechanism design (all yield performance is based on the current page and is not a promise). This is completely different from my past approach of 'eating volatility with leverage': the former pursues sustainability and low liquidation risk, while the latter pursues high elasticity but high zeroing probability.

For someone like me who has experienced liquidation, this is a watershed: I no longer bet all my funds on a track that 'must be continuously correct,' but instead put the base into a structure more like cash management—let myself survive first, then talk about offense.

Why is 'staking' more important after liquidation: it addresses your most real pain point.

After liquidation, you will find that the most painful thing is not losing money, but two facts:

  1. What you lose is not a single judgment but tickets for all future opportunities. If the principal is gone, no matter how good the next market is, it has nothing to do with you.

  2. You think you are trading, but you are actually managing 'liquidation probability'. Your biggest enemy is not the price, but time + volatility + leverage combined random cuts.

And staking USDD into sUSDD essentially draws your funds out of the 'liquidation line game':

  • You don’t need to keep watching the market or adding margin;

  • You switch the source of yield from 'betting on volatility' to 'protocol mechanisms and yield distribution';

  • You retain the flexibility to redeem at any time (specific redemption rules and costs are subject to current page and on-chain execution).

This is not lying flat; it is moving 'compounding' from the casino back to the factory.

How to stake: from USDD to sUSDD (try not to take a detour)

I will explain in the language closest to real operations (no flowery tutorial language):

You only need to remember one main line: first turn USDD into your cash, then turn cash into sUSDD yield certificates.

  • First, acquire USDD (through your usual on-chain exchange or platform swapping method), and confirm that the chain you are on supports this entry.

  • Connect your wallet to enter the USDD Earn/staking entry, and choose the network you want to participate in (common ones are Ethereum or BNB Chain, which are more universal DeFi ecosystems).

  • After staking USDD, you will receive sUSDD (which is more like a 'growing certificate' for receiving yield accumulation).

  • When you need to exit, the general logic is to redeem/exchange sUSDD back to USDD (note: redemption rules, arrival methods, fees, and time costs are subject to the current page).

If you ask me 'what does this have to do with liquidation?' it matters a lot: you shift the primary risk of funds from 'price momentarily breaking the liquidation line' to 'protocol mechanisms and liquidity availability'. At least this prevents you from going to zero due to an extreme fluctuation.

How can you choose: the same 'earn' but completely different paths.

If you only want an executable choice framework, I give you three 'crowd portrait style' routes (no promises on yield, just discussing mechanisms and operational differences):

1) If you want the purest on-chain cash management: USDD → sUSDD
Suitable for: those who have experienced liquidation, tired of monitoring, and want to turn the base into 'working cash'.
Key point: Yield is random and changes with market fluctuations, as per the current page; you need to understand its exit path and on-chain costs.

2) If you want to simplify: platform Earn route (USDD staking products)
Suitable for: those who do not want frequent on-chain interactions but still hope to gain a relatively clear holding yield experience.
Key point: Understand the rules and deadlines, don’t take displayed yields as guarantees.

3) If you want to chase activity rewards: USDD-related LP/mining activities (e.g., USDD–sUSDD)
Suitable for: those who can understand LP risks and impermanent loss, and are willing to take on complexity for extra rewards.
Key point: Activity rewards are phase-based; LP is not 'safer,' but 'more complex.'

Conclusion: USDD is the main body because it solves the 'first principles problem after zeroing'.

Experiencing liquidation has made me understand thoroughly: what you are really looking for is not the next ticket for a surge, but a form of funds that allows you to stay at the table continuously.
The value of USDD lies in: breaking stability into structure (over-collateralization), turning anchoring into a path (PSM), and making yield a mechanism choice (USDD → sUSDD), allowing you to return from 'betting on direction' to 'managing survival'.

You can continue to take aggressive positions, but don't let all your assets live on the edge of the liquidation line. First, let USDD become your cash base, then use sUSDD to start generating interest from cash—this is not conservative; it turns compounding from 'possibly going to zero' into 'more likely to continue'.

Disclaimer: The above content is the personal research and opinion of 'carving a boat to seek a sword', intended for information sharing only, and does not constitute any investment or trading advice.

@USDD - Decentralized USD #USDD以稳见信

How to stake: from USDD to sUSDD (try not to take a detour)