Wenn Sie sich jemals gefragt haben, warum einige der ehrgeizigsten Projekte im Web3 ihre Grundlage wählen, liegt die Antwort selten in der Hype. Sie liegt in der architektonischen Ausrichtung. Walrus, ein Protokoll, das darauf abzielt, Datenmärkte für das Zeitalter der KI zu schaffen, hat nicht einfach nur eine Blockchain ausgewählt – es hat sich mit einem Leistungs-Engine integriert. Die Wahl von Sui war kein Zufall; es war eine strategische Notwendigkeit, die auf einer gemeinsamen Vision für ein skalierbares, vom Nutzer gesteuertes Internet beruht.
Im Kern ist Sui anders aufgebaut. Während die meisten Blockchains ein kontobasiertes Modell verwenden, ist Sui objektzentriert. Stellen Sie sich das nicht als ein globales Tabellenkalkulationsprogramm vor, sondern als ein dynamisches Lagerhaus, in dem jedes digitale Asset – ein NFT, ein Gegenstand aus einem Spiel, ein Datenblock – ein eigenständiges, besitzbares Objekt ist. Diese einfache Verschiebung ermöglicht eine tiefgreifende Skalierbarkeit. Unabhängige Transaktionen, die separate Objekte betreffen, müssen nicht in einer einzigen Warteschlange auf die globale Konsensbildung warten; sie werden parallel verarbeitet. Für eine Anwendung wie Walrus, die Millionen eindeutiger Daten "Blobs" gleichzeitig verwalten muss, ist diese parallele Ausführung keine Luxusausstattung – sie ist die Grundlage für praktikable, kostengünstige Operationen in großem Maßstab.
Darüber hinaus transformiert Suis unermüdlicher Fokus auf Geschwindigkeit, die Unter-Sekunden-Transaktionsfinalität, die Benutzererfahrung von einer theoretischen Zusage in eine greifbare Realität. Wenn man dies mit horizontaler Skalierbarkeit (der Fähigkeit, mehr Maschinen hinzuzufügen, um die Kapazität zu erhöhen) kombiniert, erhält man ein Netzwerk, das einzigartig für die datenintensive, interaktionsstarke Zukunft geeignet ist, die heute aufgebaut wird.
Die technische Symbiose: Wie Walrus und Sui im Einklang arbeiten
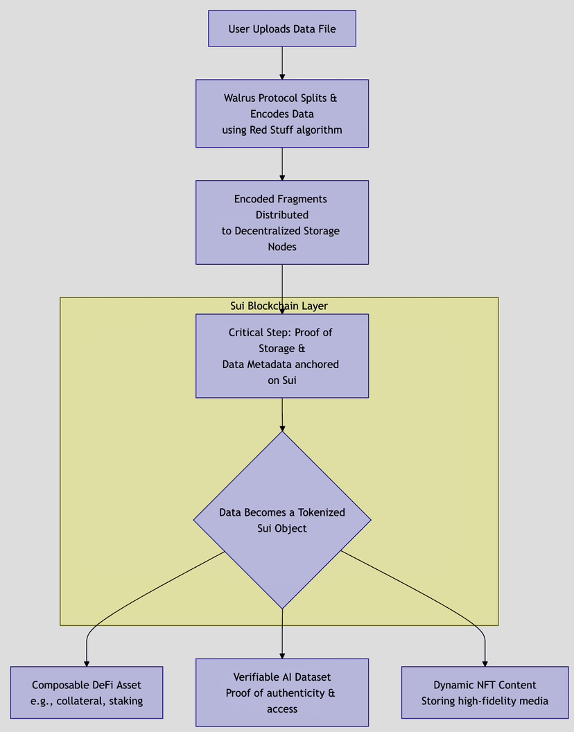
Um zu visualisieren, wie Walrus die Architektur von Sui nutzt, betrachten Sie den folgenden technischen Workflow, der rohe Daten in ein sicheres, komponierbares on-chain-Asset verwandelt:

Dieser Prozess unterstreicht eine entscheidende Synergie. Walrus übernimmt die schwere Arbeit der sicheren, verteilten Dateispeicherung mithilfe seiner innovativen Red-Stuff-Codierung für Effizienz. Der "Vertrauensanker" und die Quelle der Komposition befinden sich jedoch auf Sui. Indem sie den Beweis der Speicherung und Metadaten on-chain speichern, wird jedes Datenelement in Walrus zu einem nativen Sui-Objekt. Dies ist revolutionär, weil es ermöglicht, Daten und Speicherkapazität selbst zu tokenisieren und direkt in Smart Contracts und Anwendungen einzubinden.
Für Entwickler bedeutet dies, dass sie Anwendungen erstellen können, die dezentrale Speicherung ebenso einfach nutzen können wie die Manipulation eines Tokens. Ein DeFi-Protokoll kann verifizierbare Datensätze als Kollateral nutzen. Eine KI-Anwendung kann nachweislich auf ein lizenziertes Trainingsdatenset zugreifen. Eine Gaming-Studios kann In-Game-Assets mit hochwertigen Medien verknüpfen, die auf Walrus gespeichert sind – alles sicher und innerhalb einer Sekunde auf Sui abgeschlossen.
Bauen für das Unvermeidliche: Eine Full-Stack-Plattform für das nächste Zyklus
Walruss Entscheidung entspricht einer breiteren, klar erkennbaren Vision, die von den Erbauern von Sui formuliert wurde. Sie bauen nicht nur ein schnelleres Ledger auf; sie erschaffen eine Full-Stack-Entwicklerplattform für "unvermeidliche" Trends: private Massen-Zahlungen, KI-getriebene Agenten und echte digitale Eigentumsrechte.
Hier geht die Wahl über reine Leistungsmetriken hinaus. Sui baut aktiv die Primitiven auf, die diese zukünftigen Anwendungen benötigen:
Privatsphäre als Protokoll-Primitiv: Die kommenden Funktionen für private Transaktionen zielen darauf ab, Vertraulichkeit zur Standard-Einstellung zu machen, nicht als Zusatzfunktion, was für Unternehmens- und persönliche Datenspeicherung unerlässlich ist.
Die Sui-Stack (S2): Eine integrierte Suite, die Walrus für Speicherung, Nautilus für Indizierung und Seal für Zugriffssteuerung umfasst. Dies beseitigt die Notwendigkeit, Entwicklern schmerzhaft unterschiedliche Protokolle zusammenzusticken und bietet eine kohärente Umgebung zum Bauen.
Infrastruktur für institutionelle Finanzen: Mit Infrastruktur wie dem DeepBook-On-Chain-Auftragsbuch schafft Sui die Umgebung für Hochfrequenzhandel, die ernsthafte wirtschaftliche Aktivität anziehen wird, wobei zuverlässige Daten-Speicherung unerlässlich ist.
Die Zukunft: Eine Datenlage für eine on-chain Welt
Die institutionelle Validierung von Sui, gekennzeichnet durch Ereignisse wie den Start eines 2x-gehebelten SUI-ETF (TXXS) an der Nasdaq und eines Grayscale Sui Trusts, signalisiert eine Reife jenseits spekulativer Handelsaktivitäten. Sie deutet auf eine Zukunft hin, in der echte Weltassets und regulierte Kapitalflüsse on-chain stattfinden. In dieser Zukunft ist die Notwendigkeit einer verifizierbaren, leistungsfähigen und komponierbaren Datenlage absolut.
Walrus positioniert sich durch die Nutzung von Sui an der Schnittstelle dieser Konvergenz. Es nutzt das Objektmodell von Sui für Skalierbarkeit, die Geschwindigkeit für Benutzerfreundlichkeit und die sich entwickelnden Full-Stack-Primitiven für zukunftssichere Lösungen. Die Partnerschaft ist ein Fallstudie zur strategischen Auswahl von Infrastruktur: die Wahl einer Basis-Ebene, die nicht nur eine Anwendung hostet, sondern deren Fähigkeiten aktiv verstärkt und mit ihrer langfristigen Entwicklung übereinstimmt.
Welcher Aspekt der Blockchain-Infrastruktur – sei es parallele Ausführung, integrierte Privatsphäre oder native Asset-Komposition – glauben Sie, wird am kritischsten für die Freigabe der nächsten Welle mainstream-dezentralisierter Anwendungen sein?
@Walrus 🦭/acc #Walrus #walrus $WAL

