The greatest promise of blockchain technology — a more transparent, user-owned digital future — remains locked behind a wall of complexity. For the average person, the learning curve feels vertical: seed phrases, gas fees, and consensus mechanisms become barriers to entry, not gateways to innovation. But what if a blockchain was designed with the user's experience as its first principle? Not the developer's preferences or the speculator's demands, but the everyday person's need for simplicity, trust, and clear value.
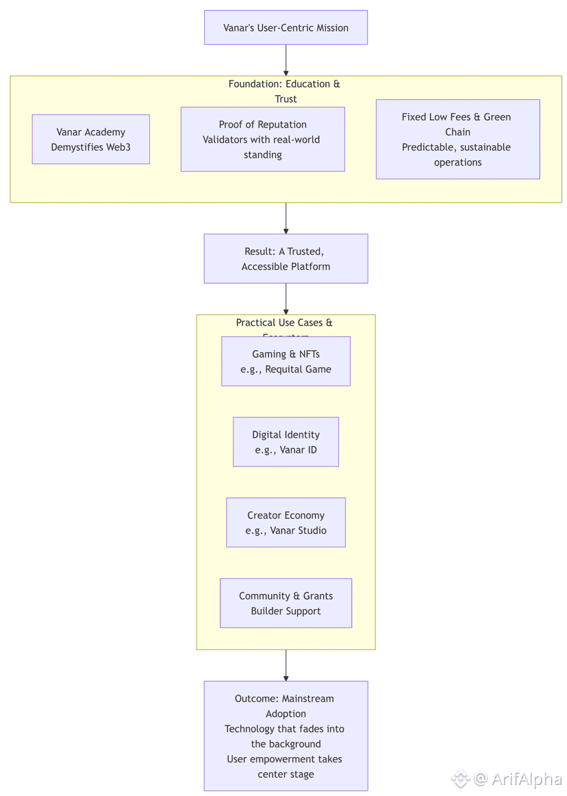
This is the core mission of Vanar Chain. It’s a Layer 1 blockchain engineered not just for technological superiority but for mainstream adoption. By systematically dismantling the classic pain points of Web3, Vanar is crafting an ecosystem where the technology fades into the background, letting real-world utility and user confidence take center stage .
1. Education as a Gateway, Not an Afterthought
For most, the journey into crypto begins with confusion. Vanar flips this script by making education the foundational pillar of its ecosystem. The Vanar Academy is a prime example—a free, structured learning platform offering interactive modules and expert-led tutorials from the basics of Web3 to advanced development . This isn't a side project; it's a core onboarding channel designed to transform curiosity into competence.
The philosophy is clear from leadership. Ash Mohammed, Vanar's CSO, emphasizes that their job is to "demystify it and make it very straightforward, simple, clear and easy" . The goal is to stop talking about the "plumbing" and start highlighting tangible use cases that people can understand and get excited about . This user-first educational commitment is a critical first step in building trust and lowering the barrier to entry.
2. Building Trust Through Transparent Design
Trust in blockchain is often abstract. Vanar builds it through concrete, user-centric features:
Predictability Over Guesswork: Vanar implements fixed transaction fees (around $0.0005), eliminating the anxiety of unpredictable "gas" spikes. Users and developers can build and transact knowing exactly what the cost will be, enabling sustainable business models, especially for microtransactions in gaming or content .
Security Through Reputation: At its heart, Vanar uses a Proof of Reputation (PoR) consensus mechanism . Unlike systems that reward the wealthiest (Proof of Stake), PoR selects well-known, reputable brands and entities as validators to secure the network . This creates a transparent and accountable foundation, as these validators have a real-world reputation to uphold.
A Commitment to Sustainability: Recognizing that environmental impact is a major concern for new users, Vanar is built as a "Green Chain" . Its infrastructure runs on Google Cloud Platform's data centers powered by renewable energy, and it mandates that all validators also use green energy, addressing the ecological doubts many have about blockchain technology .
3. From Abstract Tech to Tangible Daily Life
Vanar’s vision comes alive in its growing portfolio of practical applications that feel familiar, not futuristic:
Gaming & Entertainment: Imagine a high-quality battle royale game like Requital where your in-game assets—weapons, skins, characters—are truly owned by you as NFTs, tradable on a marketplace without exorbitant fees . Vanar's speed and low cost make this seamless.
Digital Identity & Creators: Vanar ID proposes a framework for a self-sovereign digital identity, giving users control over their personal data across platforms . For artists, platforms like Vanar Studio offer user-friendly tools to mint and manage digital collectibles (NFTs) affordably .
Real-World Infrastructure: Pilot projects are exploring smart city integrations, using the blockchain for transparent urban management and supply chain tracking, proving the technology's utility beyond finance .
4. Fostering a Community of Builders and Users
Vanar understands that a chain is only as strong as its community. It actively fosters growth through grants, hackathons, and a supportive builder program that guides developers from idea to launch . The focus is on providing "reliable support" and becoming "part of a highly engaged & helping community" .
This ecosystem-centric approach extends to partnerships. By collaborating with universities and established brands, Vanar doesn't just build for users; it integrates the chain into the fabric of existing digital experiences, accelerating organic, mainstream adoption .
Here’s a visual summary of how Vanar’s key pillars work together to build trust and enable mainstream adoption:

Vanar Chain’s strategy reveals a fundamental truth: for blockchain to achieve its world-changing potential, it must stop being the main character in its own story. By prioritizing user education, designing for trust and predictability, and showcasing tangible utility, Vanar is moving the technology from the fringe to the familiar.
What’s the one feature you believe would most effectively make blockchain feel "normal" and trustworthy to someone who has never used it before: fixed near-zero fees, integrated education, or real-world brand partnerships? Share your perspective below.
